Il Novecento: Prima Guerra Mondiale

Per studiare

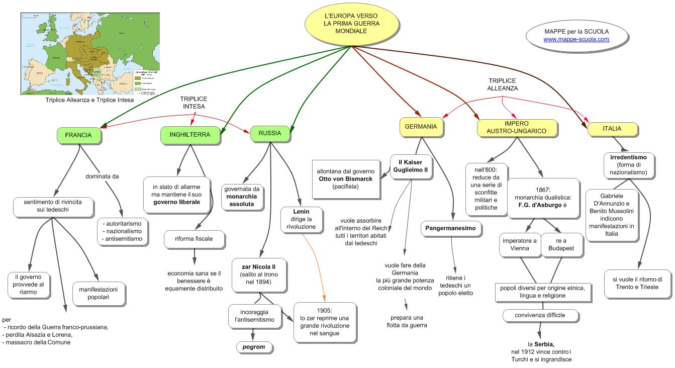
Mappa sugli schieramenti e sulle cause

Mappa 1 sulla Prima Guerra mondiale

Mappa 2 sulla Prima Guerra mondiale

La Prima Guerra Mondiale

Per prepararsi alla verifica: trasformare le mappe in sintesi e ripassare rispondendo in modo approfondito a queste domande (le risposte indicate nel file sono solo una traccia e vanno ampliate!)

Attentato di Sarajevo scheda a cura di Tommaso Angelaccio (a.s. 2015/2016)

Per approfondire

Le nuove armi della Prima Guerra Mondiale

Video realizzato da Matteo Cerasoli (a.s. 2015/2016)

La disfatta di Caporetto

Presentazione a cura di Francesco Fioravanti (a.s. 2015/2016)

La vita nelle trincee

Il Milite Ignoto

Presentazione a cura di Sara Reganati (a.s. 2015/2016)

Le donne nella Prima Guerra mondiale

Presentazione a cura di Irene Pochini (a.s. 2015/2016)

Le donne nella Grande Guerra

L’assistenza nelle trincee

Le canzoni della Grande Guerra

Presentazione a cura di Emma Di Bagno (a.s. 2015/2016)

Canti della Grande Guerra

Il Primo dopoguerra

Il genocidio degli Armeni

 

Sitografia sulla Grande Guerra

http://www.centenario1914-1918.it/it

http://www.itinerarigrandeguerra.it/

http://www.memorieditalia.it/

http://www.trentinograndeguerra.it/

http://www.archiviomemoriagrandeguerra.it/

http://www.14-18.it/